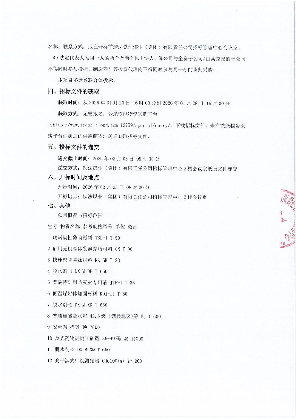
当前位置:网站首页

2026年2月3日材料公开谈判采购公告