当前位置:网站首页

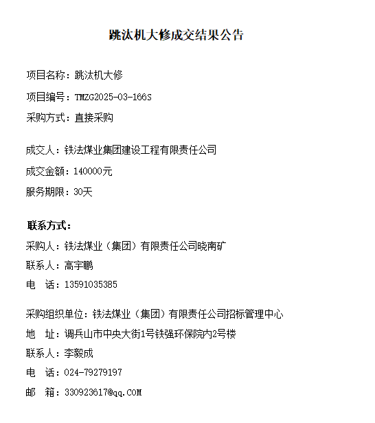
铁法煤业(集团)有限责任公司晓南矿跳汰机大修成交结果公告