当前位置:网站首页

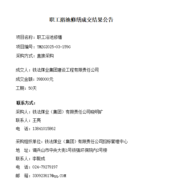
铁法煤业(集团)有限责任公司晓明矿职工浴池修缮成交结果公告